一、思想主旨
为贯彻落实习近平总书记的重要讲话精神,坚持思想建党、理论强党,不忘初心才能更加自觉,担当使命才能更加坚定,要把学习贯彻党的创新理论作为思想武装的重中之重,并同学习党史、新中国史、改革开放史、社会主义发展史结合起来,学前英国上市公司365党员工作站开展党员“四史”学习结对活动,结合学校“三抓三坚持”的特色育人理念,让每名学生党员、入党积极分子来到同学们的身边,同学们加深对“四史”的了解。
二、基本情况
目前学前教育专业第二支部全体17、18级党员、入党积极分子于本学期自行结对学习“四史”,每月至少开展一次党员班级结对交流“四史”学习。用聊天记录学习截图、录脸的视频研讨截图、“四史”小测验电子版答卷截图记录学习交流的过程三种方式来记录学习过程。

(图片1:学前教育专业第二支部结对学习情况1)

(图片2:学前教育专业第二支部结对学习情况2)
三、开展情况

(图片3:积极分子吴晨毓和结对同学视频学习“四史”)

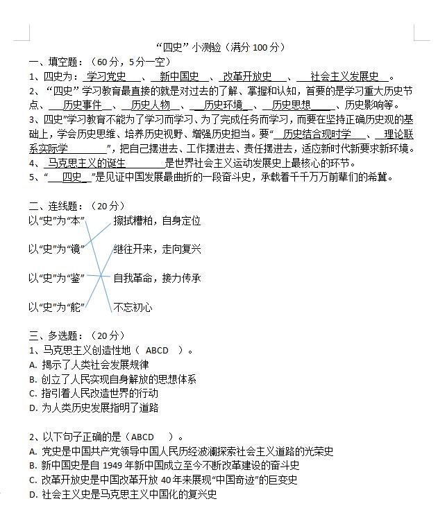
(图片4:积极分子张思怡为结对同学准备“四史”小测验)

(图片5:积极分子周嘉磑为结对同学准备“四史”小测验)
四、学习成果心得
五、小结
此次结对学习,学前教育专业第二支部全体17、18级党员、入党积极分子在这一过程中帮助同学们加深了对“四史”的了解。党员积极分子在“四史”学习中锤炼坚强的党性,保持忠于党、为人民服务的博大情怀,保持艰苦奋斗的品质。
学前英国上市公司365(处)供稿
